The two oldest Soviet Mi-17 Hip helicopters were repainted in international search and rescue colors: white & red.

Operación JAQUE

The Ultimate Deception

By Charles H. Briscoe, PhD and Daniel J. Kulich

From Veritas, Vol. 14, No. 3, 2018

SIDEBARS

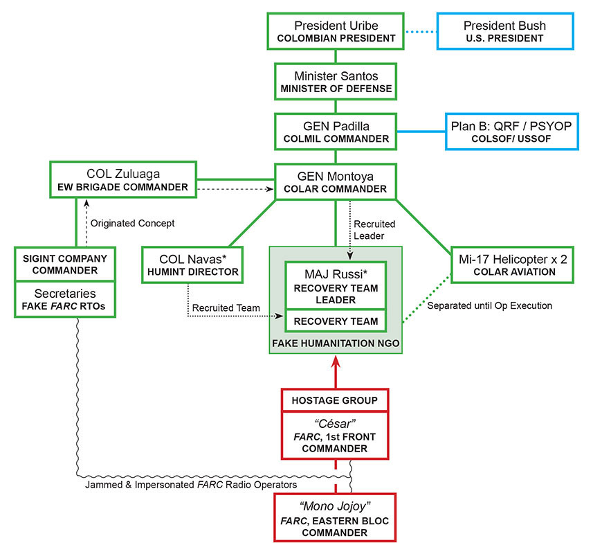
Key Figures as the ‘Decepciόn’ Played Out

Addenda on JAQUE Operations Security

NOTES

This article was updated on 3 Sept. 2019 to include an addenda.

Pseudonyms used in the Colombian government-sanctioned official history by Juan Carlos Torres, Operación JAQUE: La Verdadera Historia (Bogotá, CO: Editorial Planeta Colombiana, 2008) will be duplicated while true names in that account will remain.

DOWNLOAD

Print version of this article (PDF)

Flag of the FARC
Flag of the FARC

JAQUE (meaning ‘check’ as applied in the game of chess) was a highly compartmented, unilateral Colombian military (COLMIL) deception operation that successfully recovered fifteen VIP hostages from Las Fuerzas Revolucionarios de Colombia (FARC) on 2 July 2008 without a shot fired or anyone injured. The Colombian Army (COLAR) intelligence-orchestrated ‘sting’ was made possible by a highly effective ‘grand deception’ operation. ‘Unwitting’ Colombian and American special operations forces (COLSOF/USSOF) were operationally deployed to conduct combined reconnaissance, sensitive site exploitation, and psychological operations (PSYOP) in a ‘restricted’ region. They diverted FARC attention from the area arranged for the ‘sting.’1

GEN Mario Montoya Uribe
GEN Mario Montoya Uribe, Commander of the Colombian Army (COLAR), 2006-2008

This “deception within the ‘grand deception’” operation succeeded because all aspects of Operación JAQUE were exclusively controlled and personally directed by General (GEN) Mario Montoya Uribe, the COLAR Commander.2 This was not atypical behavior. Colombian generals like to direct operations from the forward command posts of subordinates.3

SOCSOUTH SSI and SOCSOUTH Crest with logo “Guardianes del Sur’
SOCSOUTH SSI and SOCSOUTH Crest with logo “Guardianes del Sur’

GEN Montoya was counting on the professionalism of the COLAR generals. He wanted them to unknowingly (‘unwittingly’) establish conditions to make the hostage recovery possible. Their unwavering loyalty would make his ‘grand deception’ credible to FARC leadership. These ‘unsung heroes’ continued Operación ELIPSE after U.S. Special Operations Command, South (SOCSOUTH) had taken its task force home. However, ELIPSE would be confined to a specific ‘restricted’ area. This enabled COLAR signal intelligence (SIGINT)/electronic warfare (EW) units to convince the two FARC commanders to move their VIP hostages some 20-25 miles to the southeast where they would be helicoptered to meet the new FARC leader, Guillermo Leόn Sáenz Vargas, alias Alfonso Cano, to participate in a major propaganda video.4

Senator Ingrid Betancourt Pulecio
Senator Ingrid Betancourt Pulecio, a presidential candidate, was taken hostage while campaigning in FARC-landia on 23 February 2002.

This article, based extensively on COLAR participant interviews, will demonstrate that Operación JAQUE was a unilateral COLMIL operation, separate from the Joint Chiefs of Staff-authorization to U.S. Southern Command (SOUTHCOM) to conduct combined operations with Colombia [Operation WILLING SPIRIT (OWS)]. The deception within the ‘grand deception’—JAQUE―was 97 percent COLMIL; 3 percent U.S. technical ‘platform’ intelligence. Embedded ‘unwitting’ USSOF with ‘unwitting’ COLSOF reconnaissance, sensitive site exploitation and PSYOP teams who were to search for the FARC VIP hostage holders in the ‘restricted’ area, was part of GEN Montoya’s ‘grand deception.’ JAQUE was not part of OWS; its success nullified the reason for OWS.5 The three Americans, Ingrid Betancourt Pulecio, and eleven other Colombians were recovered by the Colombian military. “Remember, we knew that Ingrid Betancourt and the Americans would be the last hostages released by the FARC. The French president had failed to negotiate her release earlier. They were too valuable as peace negotiation pawns,” said GEN Montoya.6 Now, from whence did this unorthodox, nontraditional deception operation originate, and why did this concept get ‘traction’ with senior COLAR intelligence officers and GEN Montoya?

Proof-of-Life photos of the SOUTHCOM Reconnaissance Systems contractors
Proof-of-Life photos of the SOUTHCOM Reconnaissance Systems (SRS) contractors taken by Colombian journalist Jorgé Enrique Botero in July 2003: (left to right) Keith D. Stansell; Marc D. Gonsalves; and Thomas R. Howes.

The stroke of genius did not originate in the upper echelons of the COLAR, but came from below―the non-commissioned officers (NCOs) of an Army EW/SIGINT company―in early December 2007. The commander listened intently to a very bright young crypto analyst sergeant. “We have the capacity to dupe the FARC into collecting the VIP hostages to attend an international propaganda video with their new commander, Alfonso Cano. The Venezuelans convinced them to release some hostages for humanitarian reasons earlier. Instead of just reacting to FARC-directed hostage moves, let’s take control of their communications and order them to relocate them where they could be rescued. You know that the only consistently reliable intelligence on the FARC is coming from us.7

The COLAR crypto analysts had successfully penetrated FARC communications several months earlier and were systematically breaking their codes. Constant monitoring yielded tactics, techniques, and procedures (TTPs). The FARC changed codes for communications se curity, but the crypto analysts ‘cracked’ them in days. The SIGINT company commander formed a working group of his most experienced NCOs, which he chaired. Their work was very ‘close hold.’ They ‘war gamed’ methods for testing their theory and determined innocuous messages, if answered, would lend ‘proof’ to the viability of the concept.8

Jhon F. Pinchao
Colombian National Police Subintendente Jhon F. Pinchao. On the right is Pinchao after 9 years of FARC captivity.

Four events reinforced their confidence. During Operación AURORA (2005-2006), the FARC 33rd Front commander had been convinced to entrust his codes to a confidant (a COLAR Human Intelligence [HUMINT] deep cover operative) long enough to be photocopied. This SIGINT ‘coup’ confirmed that the FARC could be deceived.9 In April 2007, National Police officer Jhon F. Pinchao had escaped from a FARC prison camp on the Apaporis River. He reported that Ingrid Betancourt, the three Americans, and other VIP hostages were controlled by the FARC 1st Front, Eastern Bloc, led by Gerardo Aguilar Ramírez aka César.10

A combined inter-agency sensitive site exploitation team went to the vacated site, conducted forensics to confirm that the VIP hostages had been there, and corroborated the information provided by Pinchao. Previous supposition that the 63rd Front (Amazonas) had the VIP hostages was spurious.11 The COLAR SIGINT working group refocused on the FARC 1st Front and the Eastern Bloc directed by Victor Julio Suárez Rojas, alias Jorge Briceño Suárez, aka Mono Jojoy.12 Then, a second American proof-of-life video, released in November 2007, was followed by a COLAR SIGINT-intercept of a message from César (1st FARC Front) to Mono Jojoy (Eastern Bloc commander) asking to move the VIP hostages north into the Yari region. This caused GEN Freddy Padilla de Leόn, Commander of the Armed Forces, to alert COLSOF to infiltrate reconnaissance (recce) teams along the Apaporis River and Dos Ríos confluence. This triggered Operación ELIPSE in mid-January 2008. Tasked to support that operation, the SIGINT company commander set aside their initiative.13

Map depicting the route of the rescue Mi-17.
Map depicting the route of the rescue Mi-17. At Tolemaida the rescue team boarded the Mi-17 for the flight to Puerto Rico airfield. When the order to execute was received, the Mi-17 flew to Tomachipan to recover the hostages. The dotted line denotes the areas where the deception plan was executed. Area 1 was the long-range diversion; area 2 was the close-in deception.

ELIPSE evolved into a combined Colombian/U.S. operation a week after the COLMIL launched a conventional operation (4 February 2008) about fifty miles west to discourage the FARC with the VIP hostages from moving in that direction. Nine combined recce teams employed ground sensors and were either observing or blocking access to Yari in the north. As more elements were inserted to form a cordon around the suspected FARC VIP hostage-holding group, Brigadier General (BG) Charles T. Cleveland, Special Operations Command South commander, the executive agent for OWS, was authorized to pre-position an American in extremis direct action rescue force at Tolemaida. Within days the U.S. military ‘footprint’ at that Colombian base was larger than that of the COLMIL. The American special operations task force quickly filled Tolemaida to capacity. Daylight USSOF helicopter flights further ‘spooked’ the FARC hostage element after they found some of the ground sensors.14

Yapuri River where the three Americans were spotted bathing
Yapuri River where the three Americans were spotted bathing during Operaciόn ELIPSE.

Then, on 16 February 2008, a COLSOF recce team reported that they had ‘eyes on’ three white men speaking English and addressing one another by name as they bathed in the river. They were guarded by about twenty FARC. For the next four days (17-20 February) the COLSOF recce team reported hostage sightings. BG Cleveland, anxious to get American ‘eyes on’ the hostages, pushed to infiltrate more combined cordon teams. However, with no sightings on 21 and 22 February, the combined SOF leaders concluded that the FARC had escaped north in the darkness. Several attempts to ‘leap frog’ combined cordon elements piecemeal into northern blocking positions proved fruitless. The Americans were discouraged.

On 28 February and 1 March the COLMIL helicoptered additional units into the Dos Ríos area. A small point team from the FARC hostage group was encountered. Two guerrillas were killed, but contact was lost.15 While the COLMIL continued the search, the SOCSOUTH Task Force started sending elements back to the States on 9 March. The headquarters followed five days later.16

Relieved of his mission to support ELIPSE in late March 2008, the COLAR SIGINT company commander increased the monitoring of communications between Mono Jojoy and César and reconvened the working group. By June, they were ready to test their concept with a benign encrypted message to César: “How is the cargo?” Mono Jojoy’s female radio operator (RTO) had already been jammed. They anticipated a delay in getting a reply because the FARC alternated transmissions between mornings and afternoons and jungle weather was always a problem. To their pleasant surprise César’s RTO answered, “Fine,” without question.17

CHART: Interaction/Communication Lines in Operación JAQUE
Interaction/Communication Lines in Operación JAQUE

The SIGINT company commander and his senior crypto analyst sergeant took their concept and results to Major (MAJ) Davila*, the director of COLAR SIGINT analysts. Skeptical about their ‘crazy idea’ he wanted more proof. Two days later they brought back the replies to two more queries answered by César. MAJ Davila* acquiesced but money and personnel priorities had to be approved by his superior, the Technical Intelligence director, COL Olano*, and the COLAR G-2, BG Ricardo Díaz Torres.18 The SIGINT working group needed radios identical to those used by the FARC. Official cover ‘backstopping’ their mission had to be arranged to conduct these clandestine activities. Compartmentation with a strict ‘need to know’ was critical for operational security (OPSEC). And, a secure, remote field (jungle) radio base station had to be established to cement the ruse.19

The COLAR G-2 and COL Olano* knew full well that the only consistently reliable intelligence on the FARC was being produced by SIGINT. But, these consummate intelligence officers had strong HUMINT backgrounds. Nontraditional recommendations from deep cover operatives in the field were common. ‘Field soldiers’ operated daily based on ‘ground truth.’ This unorthodox concept from the ranks was amazingly logical and feasible if covered properly. It offered possibilities unattainable by conventional methods. The two experienced intelligence officers felt that GEN Montoya should be briefed immediately. The concept had real promise.20

Frustrated and confused by the U.S. withdrawal from ELIPSE, and discouraged by their inability to capture the FARC VIP hostage holders employing conventional tactics in the dense jungle terrain, GEN Montoya and other COLMIL senior leaders were ready to listen to viable options, even if they were unorthodox. BG Díaz Torres and COL Olano* were aware that GEN Montoya was a very audacious commander who willingly took risks to achieve victory. In that regard he was somewhat Machiavellian—the ends justified the means. A successful deception operation had to be credible at multiple levels and the overall ‘grand stratagem’ had to be tightly compartmented.21

The simplicity and sheer audacity of the concept appealed to GEN Montoya. He quickly grasped that a “deception within a ‘grand deception’” provided the best chance for success. And, as the COLAR commander he controlled the resources, had the power to ‘lock everything down,’ and the authority to ‘make it happen.’ BG Díaz and COL Olano* were sworn to secrecy before the trio assessed those known for ‘leaking’ sensitive information. As ‘grand master’ of the deception stratagem he alone would control all compartments and BG Díaz would manage the compartmentation and ‘need to know’ in the G-2 by name.22

They would use intelligence ‘discretionary’ funds and clandestinely cover the purchase and rationale for acquiring commercial radios, renting civilian vehicles, temporary use of land (clandestine radio base station), appropriate civilian clothes, explaining relaxed grooming for the field SIGINT and recovery teams, and theatrical and special equipment training. Everything had to be plausible to minimize attention within the COLMIL. COL Olano* would provide SIGINT reports verbally in person to COLSOF generals to emphasize their significance. There would be no electronic or paper trails. Together Díaz and Olano* would update GEN Montoya in person weekly. COL Navas*, the director of HUMINT, would be detailed to Montoya for the duration of the operation. The specificity of his directives were not taken as affronts by these senior intelligence professionals. That was natural for clandestine and covert operations. GEN Montoya was closing the doors to his ‘grand deception’ compartment.23

The ‘grand deception’ had to be operationally credible in order to convince and sustain continued scrutiny by the FARC. This meant ‘manipulating’ SIGINT intelligence to keep the ‘unwitting’ combined COLSOF/USSOF reconnaissance teams diligently searching. PSYOP leaflets and radio broadcasts encouraging FARC defections and promising amnesty saturated the new search area to add further credence. That effort would be sustained by ‘unwitting’ combined teams of psywarriors. Unquestioning loyalty from subordinates and non-interference by seniors were key to creating credible operational conditions to make the critical, smaller deceptions within possible. BG Díaz and COL Olano* directed and carefully cross checked the ‘adjusted’ intelligence to support the ‘grand deception’ orchestrated by GEN Montoya.24

Aerial photograph of the rehearsal site
Aerial photograph of the rehearsal site for Operación JAQUE.

The COLAR commander kept his own counsel. Personal paranoia is an essential trait to protect compartmented operations. Orders and reports, false and true, were given verbally to commanders, face-to-face. Only the ‘grand master’ (Montoya) of the stratagem retained simple hand-written notes and pledges of secrecy. COL Olano,* the director of Technical Intelligence, did not know the details of how the SIGINT company commander would perform his role. That was a separate compartment and he did not have a ‘need to know.’25

COL Navas,* the G-2 HUMINT director, was responsible for recruiting, organizing, and training an all-volunteer recovery team, with one exception. GEN Montoya identified someone as the best candidate for the team leader. This deep cover operative had set conditions for and then instigated a vicious firefight between FARC and the Ejército de Liberaciόn Nacional (ELN) elements in a city whose control was contested. Throughout the night the operative moved back and forth escalating the violence. By morning the two forces were combat ineffective. They were easily subdued by Montoya’s men and the COLAR restored law and order to the beleaguered city. That deep cover operative was MAJ José Luís Russi Caballero (hereafter MAJ Russi*), of Italian descent, who had spent considerable time in Europe.26

The recovery/rescue was a very high risk mission. Experienced deep cover intelligence operatives, confident and comfortable with ‘singleton high wire’ missions, would constitute the core of the team. Every member had to be able to comfortably ‘live’ a deep cover persona that was well ‘backstopped’ to pull off a deception ruse under a ‘false flag.’ GEN Montoya had the final approval on the recovery team members recruited by COL Navas.*27

The COLAR commander would personally coordinate air assets [the two oldest of five Soviet Mi-17 helicopters (30 passengers)] recently purchased by President Álvaro Uribe Vélez for air search and rescue. He would be the interface with GEN Padilla, the Minister of Defense, Juan Manuel Santos Calderόn, and President Uribe. All were kept informed in general terms to allow each to distance himself in the event of failure. GEN Montoya personally shouldered that responsibility and adroitly shifted from tactical to operational and strategic levels to ensure that proper perspectives were maintained.28 Since the tactical elements of Operación JAQUE (the SIGINT and hostage recovery teams) determined operational and strategic dynamics, the two lines of effort moved concurrently.

Colombian Army signal intelligence
The Colombian Army signal intelligence (SIGINT) was in a remote countryside location.

Back down at the level where the deception concept originated, the SIGINT company commander and his NCO working group prepared the messages to be interjected into the radio communications lines of the FARC leaders, Mono Jojoy and César. They searched within their organization for women whose voices best matched the two FARC female RTOs. None of the military crypto analysts or radio operators had voices that fit, but two civilian secretaries did. Meanwhile, a remote field radio site location had been located an hour and a half away from Bogotá by car and foot. The environment had all the insect and animal sounds common to the two FARC jungle radio stations that the COLAR SIGINT teams had been monitoring daily for than six months. The site would be kept primitive. Plastic sheeting commonly found in FARC camps would keep the rain off the radio equipment, sleeping areas, and the RTOs imitating ‘Andrea’ (Mono Jojoy) and ‘India’ (César) as well as their crypto analyst security team.29

While the SIGINT NCOs learned the intricacies of the commercial radios used by the FARC, other sergeants from the working group prepared a ten-day practical training course for the secretaries. Since the substitute RTOs would be queried by the FARC for authenticity, the three other SIGINT company commanders and their senior NCOs were given ‘limited read-ons’ by COL Olano.* They would help to provide answers to FARC questions within 24 hours. Their only respite would be bad weather delaying radio contacts. The essential elements of life—fires for cooking, water for drinking, personal sanitation, clothes washing, food preparation, rest, and constant guard duty consumed much of the guerrillas’ day. Great distances and the mountainous terrain isolated FARC leaders in the jungle. Gerardo Aguilar Ramírez (‘César’) and Victor Julio Suárez Rojas (Jorgé Briceño Suárez, ‘Mono Jojoy’), Eastern Bloc commander, had not met in over three years.30 Natural suspicion kept them alert and alive. By mid-April 2008, the two field SIGINT teams were operational and closely monitored. Their company commander daily took encrypted situation reports (SITREPs) to COL Olano.*31 GEN Montoya got weekly updates from BG Díaz and his Technical Intelligence director.32 Meanwhile, COL Navas* was fully engaged.

The G-2 HUMINT director was recruiting a hostage recovery team while arranging plausible, well ‘backstopped’ explanations for the temporary reassignments of some fifteen personnel from all over the COLAR. Candidates were identified to fit roles associated with a civilian humanitarian mission much like those on the two earlier Venezuelan operations. COL Navas* was quite familiar with Montoya’s candidate. MAJ Russi* had several successful deep cover assignments ‘under his belt.’ He was an intelligent, energetic, charismatic natural leader with good common sense. He volunteered without hesitation.33 Since an integral part of funding humanitarian missions comes from media coverage, sympathetic liberal photo journalists and a viable television camera crew had to be portrayed.

MAJ Davila,* the SIGINT crypto analysis director, was technically inclined and quite knowledgeable about video production. He convinced COL Navas* that he could best perform this role by gaining some weight. A Telesur television cameraman would distract/relax/divert the attention of FARC security and provide some comfort to the hostages as another ‘proof of life’ opportunity. He would ‘glue himself’ to MAJ Russi,* the ground force commander.36

The composition of the team would be similar to that of the Venezuelans. Medical personnel had to be courageous bona fide practitioners. Multi-nationals would provide an international face to the humanitarian mission—a Colombian officer of Lebanese descent who spoke Arabic and another raised in Australia who spoke good English were recruited. The two would feign ignorance of Spanish. Anyone capable of dual roles was especially helpful. A ‘vetted,’ trusted sixteen-year FARC veteran and an intelligence operative very familiar with the Eastern Bloc would perform as representatives of Alfonso Cano. The knowledge, experience, and familiarity of the FARC veteran might be sufficient to alert the team of imminent danger.37 And, there had to be several men capable of subduing accompanying FARC personnel without using weapons. The FARC guerrillas were jungle-hardened and physically tough after a lifetime of surviving in the field.38

Once assembled in their ‘safe house,’ the team was sworn to secrecy and each signed a non-disclosure statement. Anyone who changed his/her mind about participating in the mission could do so without prejudice, but they would be isolated until the completion of the operation. Thoroughly ‘backstopped’ individual covers had to be committed to memory, rehearsed, and ‘lived’ through several peer evaluations. Once comfortable that everyone could live his/her cover, COL Navas* hired a professional actor to critique demeanor, confidence, and poise to eliminate military posture, mannerisms or speech styles. Basic acting lessons and suggested techniques enhanced performances and individual confidence. Then, everyone had to ‘perform’ in front of a ‘murder board’―GEN Montoya, BG Díaz, and COLs Olano* and Navas.* GEN Montoya felt that the cast had too many young people and changed out some people.39 After the mission, several rescue team members admitted that the ‘murder board’ was tougher than ‘pleasing’ any of the FARC and hostages ‘on the ground.’ Every aspect of one’s persona—individual mannerisms, body language, stance, clothing and apparel was minutely scrutinized to identify potential flaws in their character ‘role playing.’40

“They were ‘back stopping’ the NGO and the covers assigned to each of the recovery team members.” — General Mario Montoya Uribe, the COLAR Commander

In the meantime a cover headquarters for the fictitious non-governmental humanitarian organization (NGO) had been set up in a commercial office building by BG Díaz. “An Italian named Ruse was its director. He had a dozen secretaries answering twice as many telephones while recording all conversations. They were ‘backstopping’ the NGO and the covers assigned to each of the recovery team members. Military intelligence personnel satisfied queries from family members. A fictitious website with email and telephone linkage was monitored daily. Recorded data was sent to COLAR military intelligence personnel for personnel identification and surveillance. Radio and television advertised the humanitarian NGO program. President Uribe endorsed their work in a public broadcasts to add legitimacy,” said GEN Montoya.41

Soviet Mi-17 Hip helicopters were repainted white & red
The two oldest Soviet Mi-17 Hip helicopters were repainted in international search and rescue colors: white & red.

Helicopter transport for the ‘humanitarian’ mission was coordinated by GEN Montoya. The two oldest of the five Colombian Air Force (COLAF) Soviet Mi-17s had been flown to Medellin to be painted white to perform as national air rescue aircraft. To further ‘backstop’ the new mission the COLAF was programmed to demonstrate their capability in the national air festival in July 2008. Two Mi-17 aircrews had been personally selected and trained specifically for that program.42 While this aspect of the mission was being orchestrated by GEN Montoya, the SIGINT radio team dealt with several FARC challenges.

As expected, the SIGINT ‘intervention’ RTOs got challenged by Mono Jojoy and his RTO, Andrea, after jamming sessions caused temporary shutdowns. Weather interruptions and lackadaisical FARC RTO answering patterns provided sufficient time for the other SIGINT monitoring teams to query FARC ‘counterparts’ and obtain correct answers. With comfort levels restored and suspicions assuaged, the two field SIGINT teams began ‘coaxing’ César to assemble and move the VIP hostages northward into the region where Venezuela effected their humanitarian efforts earlier in the year. The SIGINT NCOs calculated that the FARC would be comfortable in that remote region. Technical intelligence still continued to be the only viable intelligence source on the FARC.43

By late June, with preparations 95+ percent ready, GEN Montoya, became concerned that ‘unwitting’ COLSOF/USSOF elements might inadvertently engage a FARC element that strayed into their ‘restricted’ zone. The COLAR commander wanted nothing to cause César to delay/halt his SIGINT-directed movement. He recommended that Defense Minister Santos tell Ambassador William R. Brownfield and COL Gregory Wilson, the SOCSOUTH-Forward commander, about the impending unilateral Colombian humanitarian hostage recovery operation. Minister Santos did so in his home on Thursday night, 26 June 2008.44 No date was provided.45

MAP: Route of the Rescue
Route of the Rescue

Considerable ‘stewing’ by staffers in Bogotá, Washington, Miami, and Homestead, Florida, resulted afterwards but produced nothing concrete. President Uribe called President George W. Bush on Saturday, 29 June. The American president said that he did not want a firefight, before asking President Uribe what he needed. The Colombian president requested that the U.S. technical intelligence platforms continue to be available. President Bush agreed and that ended the U.S. ‘stewing.’46

By then, the JAQUE recovery team had been isolated in an aircraft hangar at Tolemaida with a ‘stand by to execute’ order. The two Mi-17 aircraft and aircrews had been ordered home from Medellin. The aircrews joined the recovery team in isolation, but physically located apart. As GEN Montoya had directed, the Air Force commander ‘grounded’ all aircraft on Tolemaida. He ‘locked down’ his command, restricting all airmen to the base. Rather than risk both Mi-17s by having them airborne during the top secret mission, one helicopter would stand by, engines running, at the San José del Guaviare airport. Heavy rain blanketed the area on Monday, 1 July, the second half of the Saint Peter and Paul national holiday. D-Day was slipped 24 hours.47

The COLAR field SIGINT teams had earlier messaged four conditions key to receiving the humanitarian helicopter that would carry César and the VIP hostages to meet Alfonso Cano, the new FARC commander: 1. a radio frequency to contact the FARC on the ground; 2. that a bonfire mark the landing zone to determine wind direction; 3. that the hostages would wear white t-shirts; 4. that no rifles or hand guns be brought aboard the humanitarian helicopter. The stipulations were consistent with those requested during the Venezuelan humanitarian missions. Majors Russi* and Davila* were aware of these conditions.48

The lack of communication from César concerning the conditions delayed the mission more than the weather on Monday, 2 July 2008. It was after 2 P.M. when the SIGINT company commander heard from César’s RTO, India, that he would receive the humanitarian helicopter. The Mi-17 with the rescue team aboard lifted off. GEN Montoya and COL Navas* were already airborne in a UH-60 Black Hawk monitoring the operational code words tied to a common pre-flight checklist.49

Aerial view of Operación JAQUE with FARC guerrillas approaching the helo.
Aerial view of Operación JAQUE with FARC guerrillas approaching the helo.
“We’re here! Let’s do it! Tell the pilots to land. It’s ‘Game’ time!” — MAJ Jose Luís Russi*

As the single white Mi-17 helicopter approached the area south of Tumuchapan, Majors Russi* and Davila* were standing behind the pilots looking out of the cockpit windows. They saw a large group of armed people, presumably FARC guerrillas, assembled on the opposite side of the river four hundred meters from the best landing area. They had no communications with the FARC below. No hostages wearing white T-shirts could be seen. And, there was no bonfire to provide wind direction for the pilots. The decision to land or abort the mission rested fully on MAJ Russi,* the ground force commander/humanitarian mission leader. He said to MAJ Davila* who was wearing a throat microphone, “We’re here! Let’s do it! Tell the pilots to land. It’s ‘game’ time!50

As soon as the Mi-17 ramp was lowered MAJ Russi* surged off the helicopter with MAJ Davila,* his Telesur television cameraman, in tow. The pilots had been instructed to maintain the necessary RPMs to effect a quick takeoff if ordered by MAJ Davila.* All he had to tell the pilots was, “I lost my wallet,” and they would lift off.51

MAJ Russi* moved to the nearest FARC guerrilla surrounding the helicopter in a cordon. He identified himself as the leader of the humanitarian mission and demanded that he be taken to César and meet the hostages. The other team members (some wearing Che Guevara t-shirts) followed Russi’s* lead and began conversing with the common FARC guerrillas, treating them like celebrities. The friendliness, verbal flattery and kindness shown by the ‘humanitarian missionaries’ bewildered the FARC ‘privates.’52

While his team engaged the FARC soldiers with pleasantries and inquired about medical issues, MAJ Russi* and the ‘TV cameraman’ strode off to find César and the hostages. The initial estimate of ten minutes on the ground was rapidly evaporating. As the two humanitarians neared some crude thatched roof huts, Russi* recognized César, the FARC 1st Front leader watching them from a doorway. Russi* ‘bee-lined’ towards him loudly announcing himself as the mission leader, Jorgé, who had radioed him. Russi* turned on the charm, effusively connecting César with Julius Caesar, the great Roman leader and presenting a book on Caesar as a gift. He reminded him that time was wasting—the helicopter was burning up precious fuel that was needed to get them to their meeting with Alfonso Cano, the new senior FARC commander.53

The TV cameraman busily filmed the ‘momentous occasion’ with a continuous verbal spiel. César, who was obviously impressed by the helicopter and Telesur television coverage, and taken aback by the notoriety, finally ordered that the hostages be herded towards the aircraft. As they passed by the Telesur cameraman, each hostage hesitated to provide full names as they had done before for ‘proof-of-life’ videos.54 They refused any proffered medical help, loudly challenging their ‘humanitarian benefactors’ as imposters, balked at being ‘flex-tied’ for the helicopter ride, and objected to being shoved by the ‘FARC impersonators’ aboard.55

“I was mouthing off to a guy wearing a Che Guevara t-shirt, being obnoxious, and trying to delay the helicopter loading when he (‘Australian’) got ‘up in my face’ and muttered through gritted teeth, ‘Shut up, Stansell! Do as we say. We’re here to rescue you.’ I immediately closed my mouth and encouraged everyone to cooperate,” said the American hostage, Keith Stansell.56

Getting the group aboard the helicopter while simultaneously distancing César from his bodyguard required considerable finesse. The FARC 1st Front leader refused to surrender his shoulder-holstered handgun. The recovery team had an accurate count for the inner security cordon (34) but had not convinced César’s bodyguard, Gafas, the last to board, to leave his sidearm. As the Mi-17 began lifting off, MAJ Russi* pushed a few cases of non-alcoholic beer and boxes of candy off the ramp to the bewildered FARC guerrillas who witnessed the charade. When the pilots announced the checklist code word for ‘Success’ some twenty-three minutes after landing, GEN Montoya breathed a sigh of relief.57

GEN Montoya waves from the COLAF Fokker 28 as the three Americans deplane at Tolemaida.
GEN Montoya waves from the COLAF Fokker 28 as the three Americans, (top to bottom) Keith D. Stansell, Thomas R. Howes, and Marc D. Gonsalves, deplane at Tolemaida.

During takeoff, team members by César noticed his distress and signs of air sickness. A doctor was available to assist but the FARC chief still had a weapon. Then, before he knew what was happening, the bleary-eyed César was thrown to the aircraft floor and subdued by several of the team. His bodyguard in the rear suffered the same fate. The two were disarmed, stripped to their underwear, and ‘flex-tied’ with nylon restraints.58

These actions confused and frightened the bound hostages. As their bonds were cut free, the former hostages were quietly told that the Colombian Army had just freed them. Then, the recovery team began to chant, “Uribe! Uribe! Uribe!” followed quickly by “Montoya! Montoya! Montoya!” That got the former captives on their feet, tears of joy running down cheeks. They got so excited that they began jumping up and down until the Mi-17 pilot, fighting to control a ‘roller coasting’ helicopter, ordered everyone into their seats to avoid a crash. Thirty minutes after takeoff, the Mi-17 landed at San José del Guaviare airport where fifteen former captives and their rescuers were welcomed heartily by GEN Montoya. The deception had worked perfectly. Twelve Colombian and three American VIP hostages were rescued without a shot being fired and no one was injured.59

General Montoya escorted the fifteen hostages and MAJ Russi* to a COLAF Fokker F-28 jet transport for the flight to Tolemaida. Awaiting their arrival at that airbase was GEN Padilla and Minister Santos, Ambassador Brownfield, the Deputy SOUTHCOM commander, and a mixed group of COLSOF and USSOF who had been standing by as a Quick Reaction Force (QRF) if the rescue failed. In the hubbub of the media affair MAJ Russi* slipped away to rejoin his team whose Mi-17 had discreetly landed on the far side of the airfield.60 But, what if the rescue had not succeeded?

While the hostages’ release was celebrated by the media on one side of Tolemaida, the JAQUE rescue team slipped away.
While the hostages’ release was celebrated by the media on one side of Tolemaida, the JAQUE rescue team slipped away.

The COLAR Plan B was typecasted from Operación ELIPSE. A COLSOF/USSOF QRF was standing by, aboard UH-60 Black Hawk helicopters, rotor blades spinning, at Tolemaida. A U.S. Air Force MC-130E Combat Talon transport containing Colombian and American PSYOP teams had been circling twenty miles from the rescue site. If that failed, the MC-130E would fly over the site dropping leaflets that called for a negotiated release of the hostages. Then, COLAR-inserted elements were to form a cordon around the FARC. Once that cordon force was in place, the QRF would accompany a team of negotiators to effect release of the hostages. Establishing a cordon in the jungle during Operación ELIPSE had proved time-consuming and fruitless. The preponderance of COLSOF with imbedded USSOF was ‘unwittingly’ supporting the JAQUE deception by conducting FARC search missions more than twenty miles to the northeast. Plan B was not really viable.61 “If the Mi-17 did manage to escape, the FARC would have had another nine unarmed hostages,” stated MAJ Russi.* “That was reality and we knew that when we landed to meet César’s group.62

The USAF MC-130 carrying the combined PSYOP team and negotiation leaflets for Plan B was diverted to Tolemaida to carry the Americans to Bogotá.
The USAF MC-130 carrying the combined PSYOP team and negotiation leaflets for Plan B was diverted to Tolemaida to carry the Americans to Bogotá.
Plan B called for negotiation leaflets to be spread over the area in the event the rescue failed.
Plan B called for negotiation leaflets to be spread over the area in the event the rescue failed.
The COLAR rescue team and aircrews were awarded Colombia’s highest military decoration, the Orden de Boyaca Gran Cruz.
The COLAR rescue team and aircrews were awarded Colombia’s highest military decoration, the Orden de Boyaca Gran Cruz.

The ability of the COLMIL to unilaterally compartment, plan, and execute a complex deception ‘sting’ operation as an integral part of a greater combined deception operation was most remarkable. Operación JAQUE speed-lifted the COLMIL into the ranks of the top three Latin American militaries and into the upper tier internationally. Unique to the JAQUE deception operation was the absence of casualties—friend or enemy. That factor alone separates and raises this 21st century success above the modern 20th century Entebbe and Princess Gate raids, the Trojan horse employed during the Greek Wars, and heavenly intervention that gave the Israelites entry into Jericho in ancient times. The brazenness and audacity were similar, but not the lack of casualties. JAQUE was the perfect military ‘sting’ deception operation.

Unfortunately, GEN Montoya had become so focused on achieving success that he gave little thought to operational failure, and none to post-operation information and media operations. There was no follow-on plan regardless of the outcome. The top four leaders of Colombia, GEN Montoya, General Padilla, Defense Minister Santos, and President Uribe became totally engulfed in the political, military, and social glory immediately accompanying the success.

The citizens of Bogotá filled the city’s streets on 3 July 2008 to celebrate the JAQUE rescue and to condemn the FARC.
The citizens of Bogotá filled the city’s streets on 3 July 2008 to celebrate the JAQUE rescue and to condemn the FARC.

The ‘grand strategist’ did not reunite the ‘unwitting’ COLMIL generals acknowledging their utmost loyalty which had made the deception possible. By conducting intense hostage search operations before and during the ‘sting,’ they made the ‘grand deception’ credible and created the conditions that had made JAQUE possible. They were the ‘unsung heroes’ who went unacknowledged. While it truly was a major COLMIL success, that was lost in the senior officer rancor afterwards. There would be no recovery from this serious cultural slight inflicted on the COLAR generals. Public euphoria masked some of the resentment, but COLAR Intelligence was distrusted for several years afterwards. That is the negative epilogue.

Still, Operación JAQUE should be remembered as an unqualified tactical, operational, and strategic success against the FARC at a very critical time. ‘Witting’ and ‘unwitting’ soldiers at the tactical level performed their missions superbly and a national success was achieved. And, Operación JAQUE will go down in world history as the ultimate military ‘sting’ deception operation and the COLMIL’s most successful mission to date.63

ENDNOTES

  1. Retired Colombian Army General Mario Montoya Uribe, interview by Dr. Charles H. Briscoe and Mr. Daniel J. Kulich, 14 June 2018, USASOC History Office Classified Files, Fort Bragg, NC, hereafter cited by name and date; Charles H. Briscoe, Barrett F. Lowe, Daniel J. Kulich, and Theodore Mataxis II, draft “ARSOF and Operation WILLING SPIRIT, 2003-2008: Operational Analysis” White Paper, U.S. Army Special Operations Command (USASOC), May 2018), 4, hereafter cited as Briscoe, et al, “White Paper”; Juan Carlos Torres, Operación JAQUE: La Verdadera Historia (Bogotá, CO: Editorial Planeta, 2008), 100. [return]
  2. Montoya, interview, 14 June 2018. [return]
  3. Colombian MAJ Jose Luís Russi Caballero*, interviews by Briscoe and Kulich, 7 September 2017 and 12 June 2018, USASOC History Office Classified Files, Fort Bragg, NC, hereafter cited by name and date. [return]
  4. Torres, Operación JAQUE 141-143; MAJ Russi,* interviews 7 September 2017 and 12 June 2018. [return]
  5. Montoya interview, 14 June 2018. [return]
  6. Montoya interview, 14 June 2018. [return]
  7. Colombian SIGINT Company Commander, interviews by Briscoe and Kulich, 13 September 2017 and 16 June 2018, USASOC History Office Classified Files, Fort Bragg, NC, hereafter cited as COLAR SIGINT Company Commander and date. [return]
  8. COLAR SIGINT Company Commander interviews, 13 September 2017 and 16 June 2018. [return]
  9. COLAR SIGINT Company Commander interviews, 13 September 2017 and 16 June 2018. [return]
  10. Colombian MAJ Davila* interviews, 8 September 2017 and 12 June 2018; “’César’ y ‘Gafas’ traicionaron su compromise revolucionario: FARC” at https://www.semana.com/on-line/articulo/cesar-gafas-traicionaron-su-compromiso-revolucionario-farc/93844-3 accessed 6/30/2018. [return]
  11. Jhon F. Pinchao, Mi Fuga Hacia la Libertad (Bogota, CO: Editorial Planeta, 2008), 114, 137; Marc D. Gonsalves, Keith D. Stansell, and Thomas R. Howes with Gary Brozek, Out of Captivity: Surviving 1,967 Days in the Colombian Jungle (NY: Harper Collins, 2009), 321-344. [return]
  12. COLAR SIGINT Company Commander interviews, 13 September 2017 and 16 June 2018. [return]
  13. COLAR SIGINT Company Commander interviews, 13 September 2017 and 16 June 2018. [return]
  14. Gonsalves, et al., Out of Captivity, 216-218, 390-393. [return]
  15. Gonsalves, et al., Out of Captivity, 390-393. [return]
  16. COL Gregory Wilson, SOCSOUTH-Forward Commander, Bogota, Colombia, “Statement to the House Armed Services Committee (HASC) on Operation WILLING SPIRIT and JAQUE in Colombia,” 17 July 2008, copy in USASOC History Office Classified Files, Fort Bragg, NC, hereafter referred to as Wilson, HASC Statement; Report of the Activities of the Committee on Armed Services for the One Hundred Tenth Congress, January 3, 2009 (Washington, DC: U.S. Government Printing Office, 2009), 63; Wilson, “A Modern Day Trojan Horse—Operation JAQUE and the Use of Stratagem in a Hostage Rescue Operation,” in Hy S. Rothstein and Barton S. Whaley (eds.), The Art and Science of Military Deception (Boston, MA: Artech House, 2013), 387-389; LTC Timothy Carns, Deputy Commander, SOCFWD-Colombia, interview by Barrett F, Lowe, 7 September 2017, USASOC History Office Classified Files, Fort Bragg, NC, hereafter cited by name and date; Torres, Operación JAQUE, 48. [return]
  17. COLAR SIGINT Company Commander interviews, 13 September 2017 and 16 June 2018. [return]
  18. COLAR SIGINT Company Commander interviews, 13 September 2017 and 16 June 2018; Davila* interviews, 8 September 2017 and 12 June 2018. [return]
  19. COLAR SIGINT Company Commander interviews, 13 September 2017 and 16 June 2018; Davila* interviews, 8 September 2017 and 12 June 2018. [return]
  20. Davila* interviews, 8 September 2017 and 12 June 2018. [return]
  21. Davila* interviews, 8 September 2017 and 12 June 2018. [return]
  22. Montoya interview, 14 June 2018. [return]
  23. Montoya interview, 14 June 2018. [return]
  24. Davila* interviews, 8 September 2017 and 12 June 2018; Montoya interview, 14 June 2018. [return]
  25. Davila* interviews, 8 September 2017 and 12 June 2018. [return]
  26. Montoya interview, 14 June 2018. [return]
  27. Colombian COL Navas*, interviews by Briscoe and Kulich, 13 September 2017 and 14 June 2018, USASOC History Office Classified Files, Fort Bragg, NC, hereafter cited by name and date. [return]
  28. Montoya interview, 14 June 2018; Navas* interviews, 13 September 2017 and 14 June 2018. [return]
  29. COLAR SIGINT Company Commander interviews, 13 September 2017 and 16 June 2018; Davila* interviews, 8 September 2017 and 12 June 2018. [return]
  30. Operación JAQUE video, National Geographic, 2009. [return]
  31. COLAR SIGINT Company Commander interviews, 13 September 2017 and 16 June 2018; Davila* interviews, 8 September 2017 and 12 June 2018. [return]
  32. Montoya interview, 15 June 2018. [return]
  33. Navas* interviews, 13 September 2017 and 14 June 2018; MAJ Russi* interviews by Briscoe and Kulich, 7 September 2017 and 13 June 2018, USASOC History Office Classified Files, Fort Bragg, NC, hereafter cited by name and date. [return]
  34. “Jail for Colombian Peasant Who Raised Hostage’s Son,” BBC News, 25 April 2013 at https://www.bbc.com/news/world-latin-america-22290999 accessed 10/26/2018. [return]
  35. Montoya interview, 15 June 2018; Russi* interviews, 7 September 2017 and 13 June 2018; Davila* interviews, 8 September 2017 and 12 June 2018; Navas* interviews, 13 September 2017 and 15 June 2018. [return]
  36. Davila* interviews, 8 September 2017 and 12 June 2018;Russi* interviews, 7 September 2017 and 13 June 2018. [return]
  37. Navas* interviews, 13 September 2017 and 15 June 2018; Torres, Operación JAQUE, 161-164; MAJ Daniel Pace, “Operation JAQUE: A Capacity-Building Success Story,” unpublished manuscript. [return]
  38. Navas* interviews, 13 September 2017 and 15 June 2018; Russi* interviews, 7 September 2017 and 13 June 2018; Montoya interview, 15 June 2018. [return]
  39. Operación JAQUE video, National Geographic, 2009. [return]
  40. Russi* interviews, 7 September 2017 and 13 June 2018; Davila* interviews, 8 September 2017 and 12 June 2018. [return]
  41. Montoya interview, 15 June 2018. [return]
  42. Montoya interview, 15 June 2018; Navas* interviews, 13 September 2017 and 14 June 2018. [return]
  43. COLAR SIGINT Company Commander interviews, 13 September 2017 and 16 June 2018. [return]
  44. Wilson, HASC Statement; Wilson, “A Modern Day Trojan Horse—Operation JAQUE and the Use of Stratagem in a Hostage Rescue Operation,” 387; Carns interview, 7 September 2017. [return]
  45. Montoya interview, 14 June 2008. [return]
  46. Montoya interview, 14 June 2008. [return]
  47. Montoya interview, 14 June 2008; Navas* interviews, 13 September 2017 and 14 June 2018. [return]
  48. COLAR SIGINT Company Commander interviews, 13 September 2017 and 16 June 2018; Montoya interview, 14 June 2008;Navas* interviews, 13 September 2017 and 14 June 2018; Russi* interviews, 7 September 2017 and 13 June 2018;Davila* interviews, 8 September 2017 and 12 June 2018; Torres, Operación JAQUE, 215; Operación JAQUE video, National Geographic, 2009. [return]
  49. COLAR SIGINT Company Commander interviews, 13 September 2017 and 16 June 2018; Montoya interview, 14 June 2008;Navas* interviews, 13 September 2017 and 14 June 2018; Russi* interviews, 7 September 2017 and 13 June 2018;Davila* interviews, 8 September 2017 and 12 June 2018; Torres, Operación JAQUE, 215. [return]
  50. Russi* interviews, 7 September 2017 and 13 June 2018;Davila* interviews, 8 September 2017 and 12 June 2018;Operación JAQUE video, National Geographic, 2009. [return]
  51. Operación JAQUE video, National Geographic, 2009. [return]
  52. Russi* interviews, 7 September 2017 and 13 June 2018; Davila* interviews, 8 September 2017 and 12 June 2018. [return]
  53. Russi* interviews, 7 September 2017 and 13 June 2018; Davila* interviews, 8 September 2017 and 12 June 2018. [return]
  54. Russi* interviews, 7 September 2017 and 13 June 2018; Davila* interviews, 8 September 2017 and 12 June 2018;Operación JAQUE video, National Geographic, 2009. [return]
  55. Pace, “Operation JAQUE”; Gonsalves, et al., Out of Captivity, 418-422. [return]
  56. Keith D. Stansell, conversation with Briscoe, 5 July 2018, Tampa, Florida. [return]
  57. Russi* interviews, 7 September 2017 and 13 June 2018; Davila* interviews, 8 September 2017 and 12 June 2018. [return]
  58. Russi* interviews, 7 September 2017 and 13 June 2018; Davila* interviews, 8 September 2017 and 12 June 2018. [return]
  59. Russi* interviews, 7 September 2017 and 13 June 2018; Davila* interviews, 8 September 2017 and 12 June 2018. [return]
  60. Montoya interview, 15 June 2018. [return]
  61. Navas* interviews, 13 September 2017 and 15 June 2018; Montoya interview, 14 June 2018. [return]
  62. Russi* interviews, 7 September 2017 and 13 June 2018. [return]
  63. Operación JAQUE video, National Geographic, 2009. [return]
  64. Retired Colombian Army BG Jorgé Andres Zuluaga Lόpez, interview by Dr. Charles H. Briscoe, 4 April 2019, USASOC History Office Classified Files, Fort Bragg, NC, hereafter cited by name and date. [return]
  65. Zuluaga interview, 4 April 2019. [return]
  66. Zuluaga interview, 4 April 2019. [return]